企业信息 Information

公司名称:大田县乐享信息科技有限公司

法人代表:杨日福

注册地址:福建省三明市大田县均溪镇银山南路45号

所属行业:软件和信息技术服务业

更多行业:信息技术咨询服务,软件和信息技术服务业,信息传输、软件和信息技术服务业

创言 | 合创资本刘华瑞 集成电路设计领域的关注点(数字集成电路篇)

产品列表

集成电路设计的核心技术与发展趋势

更新时间:2026-04-12 17:43:25

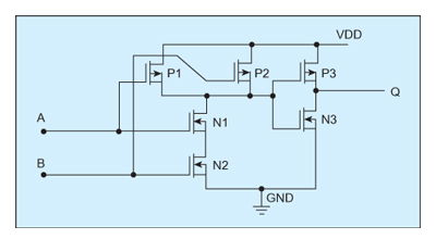
CMOS集成电路设计(二) 接口电路详解

更新时间:2026-04-12 00:47:42

量子计算的理论发展与集成电路设计

更新时间:2026-04-12 03:01:05

高级模拟集成电路设计 从原理到实践

更新时间:2026-04-12 23:31:06

数控直流稳压电源的集成电路设计

更新时间:2026-04-12 04:41:38

芯片压缩 集成电路设计中的关键技术解析

更新时间:2026-04-12 06:17:20

CMOS集成电路设计(二) 接口电路详解

更新时间:2026-04-12 08:08:59

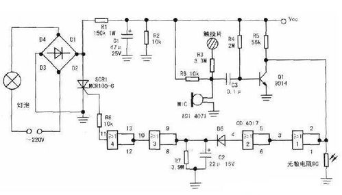
基于Fan7710N集成电路的节能灯泡板设计

更新时间:2026-04-12 23:15:58

公司简介 COMPANY

经营范围:信息技术咨询服务,软件开发,集成电路设计,信息系统集成和物联网技术服务,运行维护服务,信息处理和存储支持服务,数字内容服务,互联网接入及相关服务,互联网生活服务平台,互联网科技创新服务平台,互联网信息服务;预包装食品、特殊食品(保健食品、婴幼儿配方乳粉)、果品、蔬菜、肉、禽、蛋、水产品、纺织品、服装、鞋帽、日用品、文具用品、用品及器材、矿产品、建材、机械设备、五金产品及电子产品的销售(含网上销售),贸易代理;农产品初加工服务;家庭服务,代送物品服务,清洁服务;广告服务。(依法须经批准的项目,经相关部门批准后方可开展经营活动)

公司简介: -

联系我们 Contact

电话:-

地址:福建省三明市大田县均溪镇银山南路45号

友情链接: 箱包 信息系统集成服务 网址导航 广告传媒 互联网销售 日用化工专用设备 北京企业网站开发与运营 青岛湿巾 信息系统集成服务 数字内容制作服务 数字广告制作 项目投资 网络技术服务 企业管理 摄像及制作服务 网络与信息安全软件开发 从事互联网文化活动 工艺礼品 技术咨询 建筑材料销售 网络与信息安全软件开发 女装 股权投资 网络技术服务 互联网信息服务 三峡旅游 网络工程 商务咨询 机械设备研发 网络技术研发及技术服务 技术咨询 停车场服务 三类机动车维修 会务服务 金属制品 电子科技领域内的技术开发 检验检测服务 商务信息咨询 软件外包服务 技术咨询 餐饮管理 日用百货 电炉 网络技术服务 数据处理服务 电子商务技术服务 特种作业人员安全技术培训 投资管理 信息系统集成服务 光缆 仪器仪表销售 工艺品 代购代销计算机软硬件及辅助设备 通讯设备 公关 业务培训 服装服饰零售 信息技术开发 管道配件 网吧连锁经营管理服务 气动执行器 针纺织品及原料销售 互联网销售 代理各类广告 影视节目制作 服饰 实验小学 环保科技 钢板 天津闪通科技发展有限公司 中国站长前线 东莞市阳意五金塑胶有限公司 河南珑匠供应链有限公司 上海达勤瑞网络科技有限公司 哈尔滨青禄科技有限公司 上海铉杉亢网络科技有限公司 上海浩埃网络科技有限公司 海南华芯金昇科技有限公司 北京霖书物业管理有限公司 成都联畅动力科技有限公司 大连思有设备租赁有限公司 上海塔典新能源汽车有限公司 柒山灵妖(杭州)知识产权代理有限公司 上海定希自有设备租赁有限公司 广州赞知科技有限公司 上海聚市网络科技有限公司 南宁终符填商贸有限公司 北京兴译语联信息科技有限公司 山东天仁商务咨询有限公司 随州市大地专用汽车销售有限公司 上海乐矢网络科技有限公司 广州市优眠心理咨询有限公司 北京翔佩科技有限公司 江西艾讯网络科技有限公司 陕西鼎龙木业有限公司 南京市江宁区正进水果经营部 南京市江宁区朱小盼水果经营部 青花鱼(北京)健康产业科技有限公司 澄迈杜望飞科技有限公司 上海桦营广告有限公司 中国证据科学网 湖南省暖阁智能设备有限公司 茂名市茜天取鲸网络科技有限公司 上海邱卢酒店管理有限公司 重庆曼雅傲创信息科技有限公司 上海浦如桨网络科技有限公司 上海捷宇克网络科技有限公司 广州切客团购网 天气预报 北京景义科技有限公司
Top